Релиз обновлений Экстрактора 1С 2.9.19.77
Новый год уже близко, а мы выпустили долгожданное и действительно сложное обновление. В основном изменения коснулись системы партиционирования. А теперь подробнее.
1. Кратко о самом интересном: «реализована система «простого» партицирования для «объектов». Теперь не обязательно формировать сложные запросы, писать параметры и кодить (копировать J) обработчики. Достаточно в конструкторе по далее-далее настроить многопоточную выгрузку, регистрацию изменений и т. д.. Все ранее созданные механизмы сохранились и ими можно (и иногда даже нужно) пользоваться.
2. «Простое» партицирование реализовано для:
- оборотных и остаточных регистров накопления;
- проводок;
- регистров сведений (срез последних);
- справочников;
- документов;
- табличных частей справочников и документов.
3. В «простом» партицировании, вы:
- Манипулируете объектами конфигурации, собирая датасет.
- Экстрактор 1С проектирует партиции, обработчики инициализации выгрузки, регистрации изменений, распараллеливание выгрузки по множеству потокам.
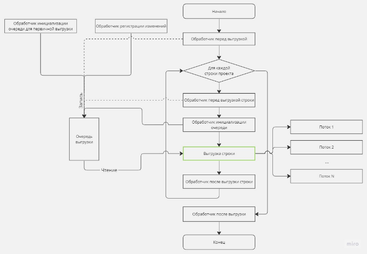
4. Реализованы пред- и пост- обработчики.

-
Перед выполнением проекта — стандартный обработчик появился еще с версии 1.4.
-
После выполнения проекта: можно написать свой обработчик «после выгрузки» — оповещения и т.д. К примеру, для этого обработчика сделан предопределенный обработчик по отправке оповещений на e-mail по итогу завершения исполнения проекта.

-
Перед выполнением строки проекта (новое): добавлен предопределенный обработчик: «Установка параметра строки проекта текущей датой» (Используется, когда нужно заполнять какой-то Параметр из Запроса (набора данных) значением – ТекущаяДата).
-
После выполнения строки проекта.
-
Предопределенный Обработчик «инициализации» (первичного заполнения), Очереди для режима «Перезапись партиции».
-
Предопределенный обработчик регистрации изменений Очереди для режима «Перезапись партиции»
5. Обновлен конструктор выбора полей, отборов и параметров: он стал удобнее.
6. Реализован «умный» вариант генерации формул партицирования в драйвере Clickhouse.
7. В Проекте теперь каждая строка имеет независимую настройку способа выгрузки (полное, добавление или «перезапись партиции»).
8. Внесено много интерфейсных изменений.
9. Исправлено много старых багов.
Если вы еще не используете Экстрактор для получения данных из 1С, оставляйте заявку, чтобы получить бесплатный демо-доступ к Экстрактору на 10 дней и скидку на покупку полной версии продукта.
Сравнительный анализ
Традиционная парадигма разработки ПО, основанная на императивном программировании, требует высокой квалификации и много ресурсов. В этой модели создание и отладка кода — трудоемкие задачи, требующие глубоких знаний и навыков.
Low-code платформы предлагают другой подход. Они используют графические элементы и упрощают кодирование. Это сокращает время разработки и делает её понятной для пользователей с любым уровнем навыков.
Другие статьи
Подписка на новости
Подпишитесь на наши новости!











