Технические аспекты
Подключение
Коннектор устанавливается в конфигурацию 1С через расширение или модуль. Система автоматически определяет структуру базы и настраивает доступ к необходимым данным, не изменяя логику работы 1С.
Настройка
Структура хранения и обработки данных
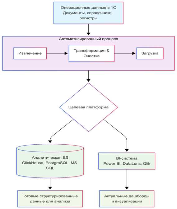
Коннектор выгружает данные в целевые базы (ClickHouse, PostgreSQL, MySQL, MS SQL) и формирует структуру хранения и обработки данных, готовую для построения отчетов и визуализации в BI-системах.
Интеграция через очереди и шины сообщений
Коннектор поддерживает Apache Kafka (RT.Streaming) и ActiveMQ, что позволяет:
Коннектор устанавливается в конфигурацию 1С через расширение или модуль. Система автоматически определяет структуру базы и настраивает доступ к необходимым данным, не изменяя логику работы 1С.
Настройка
- Выбор объектов данных: настраивается перечень регистров, документов и справочников для выгрузки.
- График обмена: задаются расписания для автоматической выгрузки.
- Трансформация данных: предобработка данных для аналитики.
- Мониторинг и логирование: отслеживание успешности выгрузки и выявление ошибок.
Структура хранения и обработки данных
Коннектор выгружает данные в целевые базы (ClickHouse, PostgreSQL, MySQL, MS SQL) и формирует структуру хранения и обработки данных, готовую для построения отчетов и визуализации в BI-системах.
Интеграция через очереди и шины сообщений
Коннектор поддерживает Apache Kafka (RT.Streaming) и ActiveMQ, что позволяет:
- организовать потоковую передачу данных;
- выстраивать событийную архитектуру;
- подключать данные к ETL-платформам, микросервисам и корпоративным системам;
- обеспечивать надежную доставку информации в распределённых средах.

